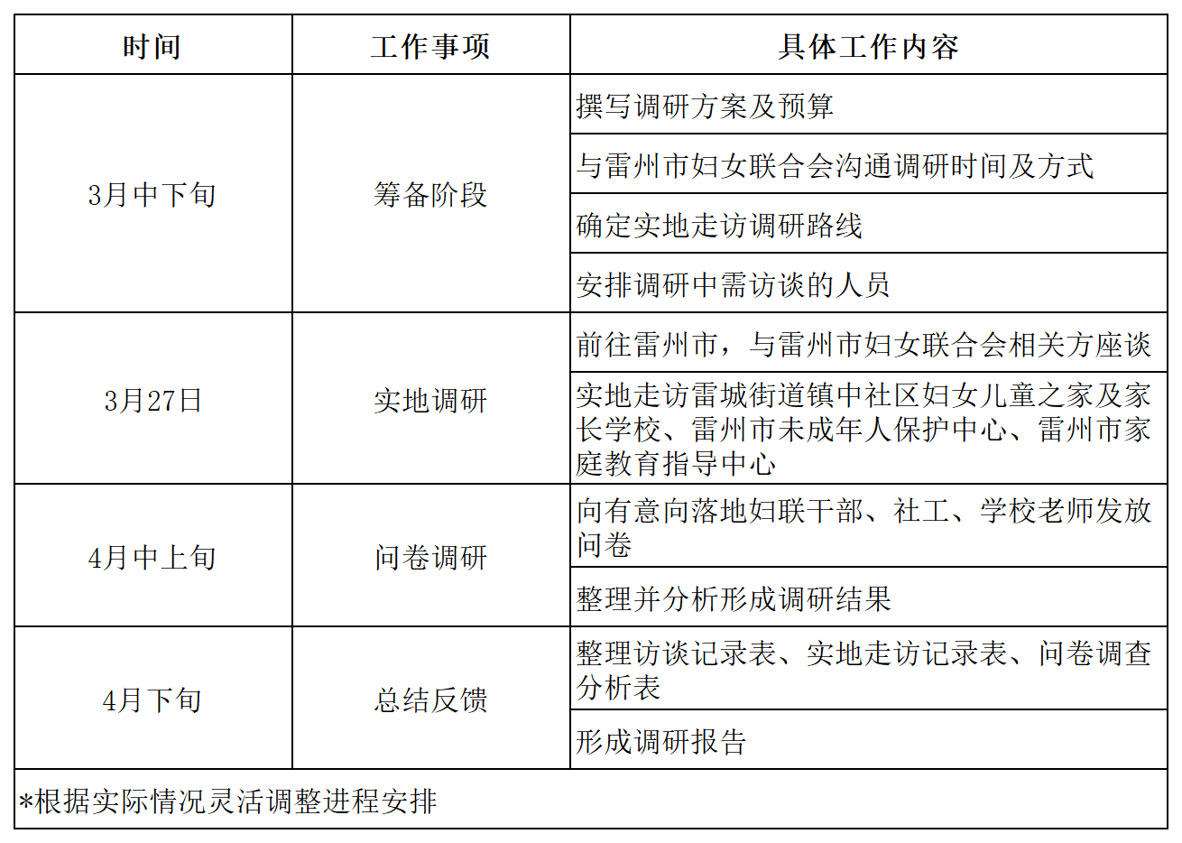
一 活动背景 儿童全面性教育项目(简称项目)由广东公益恤孤助学促进会(简称本会)与广州婷美小屋化妆品有限公司联合发起,在深圳市你我伙伴教育科技有限公司(简称你我伙伴)的技术支持下,通过招募并培训项目讲师,待讲师考核通过后,为乡村儿童讲授系统、优质、全面的性教育课程,以提升儿童的性教育知识水平,帮助他们树立正确的态度与价值观,增强自我保护意识和能力,助力其健康安全成长。 据了解,雷州市作为粤西地区的重要县域,部分乡村地区由于资源相对匮乏、家庭教育观念传统等因素,儿童性教育的普及程度和教育质量仍有提升空间。为更好地了解雷州市乡村儿童性教育的现状和需求,为后续项目的有效落地及推进提供依据支撑,项目团队计划开展项目调研工作。 二 活动目标 (一)通过实地走访,了解雷州市妇女联合会对项目开展的具体态度、支持意愿及现有资源储备情况,评估项目是否具备在当地顺利开展的基础条件。 (二)通过问卷调查、座谈的方式收集地区信息,深入了解该区域内妇联工作人员、社工、学校老师等多方对性教育的认知程度、实际需求及接受意愿,从而掌握不同群体对项目的真实诉求,为项目落地实施提供依据支撑。 (三)通过对收集到的调研数据进行系统分析,梳理雷州市儿童性教育的普及程度和相关工作开展情况,政府力量和资源支持,及未来发展方向,并形成一份项目调研报告。 三 活动内容及安排 (一)活动时间:2026年3月-4月 (二)活动形式:实地走访、座谈及问卷调查 (三)活动地点:雷州市妇女联合会、雷城街道镇中社区妇女儿童之家及家长学校、雷州市未成年人保护中心、雷州市家庭教育指导中心 (四)活动内容: 1.与雷州市妇女联合会相关方开展座谈,了解该地区基本情况、学校类型及数量、师资状况、未保及家庭教育团队,以及当地儿童性教育工作现有的政策支持与资源等情况,同时了解妇联对项目的具体期待及支持力度。 2.实地走访雷城街道镇中社区妇女儿童之家及家长学校、雷州市未成年人保护中心、雷州市家庭教育指导中心,了解各方对性教育工作的认识程度、态度倾向及实际需求。 3.发放、收集调研问卷,分析形成调研报告。 4.依据调研报告,与雷州市妇女联合会确定2026年项目实施及落地计划。 (五)活动进程安排: 四 组织架构及分工 (一)主办单位:广东公益恤孤助学促进会、雷州市妇女联合会(以上排名不分先后) 1.广东公益恤孤助学促进会 (1)制定调研方案、费用预算。 (2)与各单位共同执行调研工作。 (3)确定实地走访地区及访谈人员。 (4)统筹、协调活动相关方,包括寻求政府、新闻媒体及其他资源等的支持和配合,利用自有渠道及资源对调研工作进行相关宣传。 (5)负责调研费用及后续财务信息的公布。 (6)调研其他相关事宜。 2.雷州市妇女联合会 (1)支持、配合本会及相关方在当地开展工作。 (2)负责支持本会及相关方组织和安排当地人员参加相关调研工作。 (3)调研期间派工作人员跟进、对接,确保调研有序、顺利地进行。 (4)配合本会及相关方,对调研工作给予充分的支持和协助。 (5)有关的沟通、协调工作。 (二)支持单位:广州婷美小屋化妆品有限公司 1.广州婷美小屋化妆品有限公司 (1)参与制定调研方案、费用预算。 (2)参与调研的策划和宣传工作。 (3)与各单位共同执行各项调研工作。 (4)联系、协调调研的有关各方,包括寻求政府、新闻媒体及其他资源等的支持和配合。 (5)在自有渠道进行调研相关宣传及公关活动。 (6)调研其他相关事宜。 附件:婷美小屋爱童行2026年雷州市儿童全面性教育项目调研预算 广东公益恤孤助学促进会 2026年3月23日 










所属项目:爱童行专项基金 -> 婷美小屋爱童行-儿童成长关怀 -> 项目动态
2026-03-23
170
认捐中 | 项目截止:长期
认捐中 | 项目截止:长期
认捐中 | 项目截止:2027-12-31
认捐中 | 项目截止:2027-12-31
认捐中 | 项目截止:2027-12-31
认捐中 | 项目截止:长期
